ГлавнаяСведения об образовательной организацииСтруктура и органы управления образовательной организацией

Структура и органы управления образовательной организацией

Сведения о структурных подразделениях (органах управления)

    Деятельность МКОУ «СОШ с. Сасыколи им. Г.Г. Коноплёва» осуществляется в соответствии с Федеральным законом от 29.12.2012 N 273-Ф3 «Об образовании в Российской Федерации», договора с учредителем, Уставом школы 2019 года (новая редакция), утверждённым постановлением администрации МО "Харабалинского района" №1143 от 20.12.2019 г., действующей лицензией, выданной Министерством образования и науки Астраханской области на дошкольное, начальное общее, основное общее, среднее общее образование, дополнительное образование детей и взрослых (регистрационный № Л035-01261-30/00373121 от 19 февраля 2020 года), свидетельством о государственной  аккредитации в отношении уровней  начального общего, основного общего, среднего  общего образования (регистрационный № А007-01261-30/01134884 от 17 марта 2020, бессрочного действия) и другими локальными актами, на основе принципа гласности, открытости, демократии и самоуправления. Деятельность учреждения в области образования на протяжении многих лет направлена на обеспечение доступности, повышение качества и эффективности образования. Организационной основой является образовательная программа и программа развития, как стратегический нормативно-управленческий документ, характеризующий основные направления развития школы в течение ближайших 5 лет.


    МКОУ "СОШ с. Сасыколи им. Г.Г. Коноплёва"
    • Директор:
      Некрасова Светдана Викторовна
      Адрес:
      416013, Астраханская область, Харабалинский район, с. Сасыколи, ул. Ленина, 96
      Телефоны:
      8(85148) 5-31-77 (Директор)
      E-mail:
      Режим работы:

      МКОУ "СОШ с. Сасыколи им. Г.Г. Коноплёва" работает в режиме пятидневной недели с понедельника по пятницу с 08.00 до 18.30

      График работы:

      КАЛЕНДАРНЫЙ УЧЕБНЫЙ ГРАФИК на 2021-2022 учебный год

      График работы (PDF; 470.4 Кб )
    Общее собрание трудового коллектива
    Управляющий совет школы
    Педагогический совет
    Родительский комитет
    Совет обучающихся
    Дошкольное отделение
    • Директор:
      Некрасова Светлана Викторовна
      Адрес:
      Астраханская область, Харабалинский район, с. Сасыколи, ул. Коммунальная, 24 ул. Пушкина, 17 ул. Ленина, 96 ул. 50 лет Победы, 2А
      Телефоны:
      8(85148) 5-32-08 (ул. Коммунальная, 24)
      8(85148) 5-34-59 (ул. Почтовая, 3)
      8(85148) 5-30-84 (ул. Пушкина, 17)
      8(85148) 5-33-67 (ул. Ленина, 96)
      E-mail:
    • Положение (PDF; 680.84 Кб )
      МКОУ "СОШ С. САСЫКОЛИ ИМ. Г.Г. КОНОПЛЁВА" Подписано цифровой подписью: МКОУ "СОШ С. САСЫКОЛИ ИМ. Г.Г. КОНОПЛЁВА" Дата: 2021.02.28 22:17:06 +04'00'

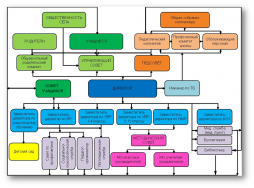
Схемы структурных подразделений (органов управления)
Структура МКОУ «СОШ с. Сасыколи им. Г.Г. Коноплёва»

Структура МКОУ «СОШ с. Сасыколи им. Г.Г. Коноплёва»

Структура МКОУ «СОШ с. Сасыколи им. Г.Г. Коноплёва» (школа)

Структура МКОУ «СОШ с. Сасыколи им. Г.Г. Коноплёва» (школа)

Структура МКОУ «СОШ с. Сасыколи им. Г.Г. Коноплёва» (детский сад)

Структура МКОУ «СОШ с. Сасыколи им. Г.Г. Коноплёва» (детский сад)


Представительства

Организация не имеет представительств



Филиалы

Организация не имеет филиалов